Lead Product Designer Raleigh North Carolina
uxr-research.png

Reframing the Instructor Journey to Drive Impact

4 Year Initiative: Redesigning the Instructor Experience Through Research

Reframing the Instructor Journey to Drive Impact

Role on the Team: Drove experience strategy and thought leadership, facilitating design thinking, defining information architecture, and guiding iterative design across the initiative.
Deliverables: MVP and vision prototypes for validation and delivery, user research analysis and insight synthesis, MVP Development specs and design handoff documentation.


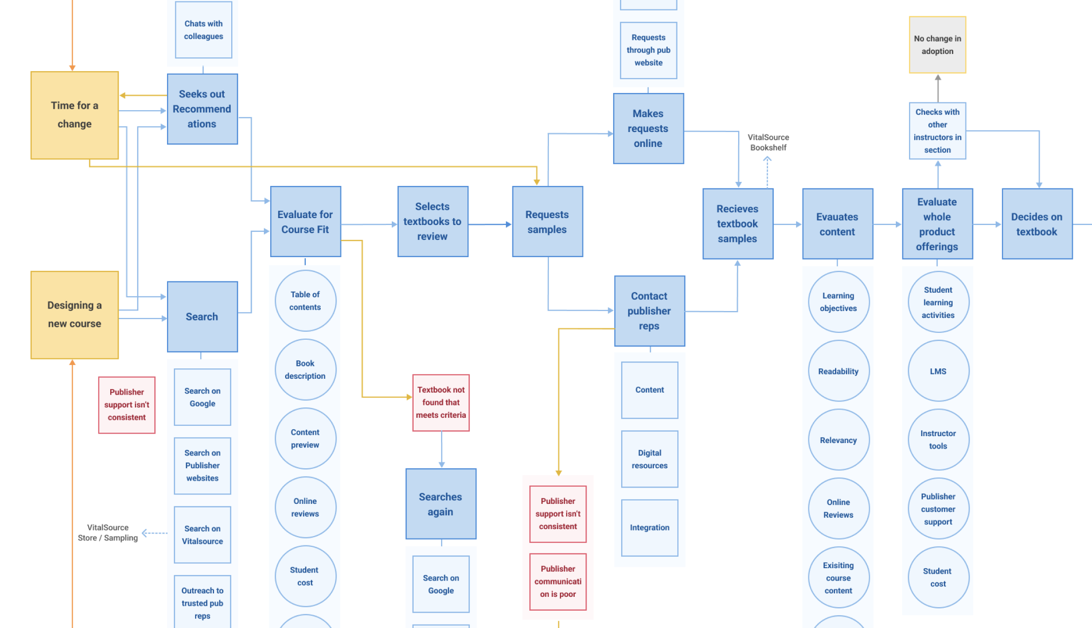
Grounding the Problem in Instructor Reality

We knew instructors experienced a fragmented journey across our products, but assumptions weren’t enough. The first step was talking directly to instructors. We synthesized the research into an instructor journey map, using it to align stakeholders and identify the highest-impact opportunities for the business. This work revealed an early gap: the point in the journey we assumed was most influential was not where instructors felt the most friction or where the business could drive the most value.


Research Shifted the Strategy

User interviews changed our perspective and redirected the initiative. We learned that the touchpoint we originally planned to optimize was a small “set it and forget it” moment, important, but not where instructors spent time or encountered recurring pain. The strongest opportunity for impact, both for instructors and the business, was further downstream in the workflow, where engagement and ongoing behavior mattered most.


Vision: Consolidated Access + Improved Discovery

Research outcomes clarified a clear direction: Reduce fragmentation by consolidating content access and supporting better discovery. Insights helped us define:

  • Immediate refinements to existing functionality (“quick wins”)

  • Longer-term opportunities aligned to future KPIs

  • A feasible path forward given limited resources

Results: 2.5x Engagement in a Legacy Workflow

By consolidating instructor content access into a single platform, we increased engagement in an existing workflow by 2.5x, revitalizing a legacy feature with minimal resources. This validated the strategy: the most meaningful early progress came from removing friction and improving discoverability—setting the groundwork for deeper future investment. It took user usage from 1k to 35k monthly users, achieving 65% engagement increase and 17k accepted publisher recommendations in one month alone.


Building for the Future While Delivering Now

We approached early improvements with a dual mindset: solve current pain points in ways that could later support broader vision. Rather than chasing “bells and whistles,” we prioritized a strong foundation, ensuring small changes were scalable, extensible, and aligned to the future-state experience.


Next Feature Release: Sample and Search

With these promising engagement numbers, our next feature port over included the entire search and sample experience from the legacy app. Enhancing the central location for instructors to browse, purchase and access their course materials.